设为首页收藏本站喵玉殿官方微博

 找回密码
 少女注册中
搜索
查看: 3243|回复: 7

[讨论] 不得不说小铃的姓氏的来源——本居宣长真的是太神必了……

[复制链接]
发表于 2023-1-1 19:15:17 | 显示全部楼层 |阅读模式
本帖最后由 ⑤号坦克 于 2023-1-1 19:16 编辑

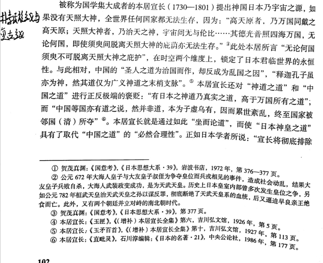
不得不说,小铃身上的本居宣长相关要素是真的不少,姓氏自不用说,而本居宣长将自己的住所命名为鈴屋(すずのや)与小铃的铃奈庵,小铃看懂文字的能力与本居宣长对古事记中的一些晦涩难懂之处的重新解释也充分证明了这一点。不过如题,如果只考虑东方相关的的话,本居宣长对古事记进行注解,著成44卷的《古事记传》,对后世的研究具有相当大的参考作用,当然可能也间接地给ZUN提供了从神话中汲取创作灵感的方便(笑),毕竟八坂神奈子的原型就是神道教神明建御名方神和八坂刀卖神(诹访大社四个宫供奉的就是这两位,其他供奉他俩的神社也不少),东方中人物原型和神道相关的也是一抓一大把,但是本居宣长的文化上的民族主义思想与部分缺乏理性无视史实的偏激观点也是值得批判的。最重要的是,本居宣长及其他学者的(日本)国学思想体系也为近代日本的国家神道与皇国史观提供了直接思想来源,其影响甚至至今仍有残留。我们在进行角色考据,考察人物原型时也应坚持正确的价值观,对相关历史事件与人物进行辩证评价。
当然,在看官漫和那些比较轻松相关二创时就请不要想那些复杂的事情啦~本居小铃真的很可爱(逃)

南开日本研究2019第102页

南开日本研究2019第102页
发表于 2023-1-1 19:53:04 | 显示全部楼层
姓名考据suki
嘛这类人历史上多了去,咱也是见怪不怪啊
回复

使用道具 举报

发表于 2023-1-1 22:04:18 | 显示全部楼层
小铃对宣长的neta可以说是明示了,虽然似乎neta的只是些浮于表面的东西(倒不如说宣长的理论确实不太适合加进东方)
宣长的民族主义国学倒也是日本社会进入繁荣期的必然产物就是了,它肯定要重新确立自己独特的文化
回复

使用道具 举报

发表于 2023-1-2 19:01:09 | 显示全部楼层
《古事记》许多地方都是神话故事。我想起另一本《日本书纪》是用文言文写的吧。
回复

使用道具 举报

 楼主| 发表于 2023-1-2 21:19:24 | 显示全部楼层
本帖最后由 ⑤号坦克 于 2023-1-2 21:21 编辑
我在找恋恋 发表于 2023-1-2 19:01
《古事记》许多地方都是神话故事。我想起另一本《日本书纪》是用文言文写的吧。

古事记和日本书纪都是以汉文写成,但其中都有相当多的以万叶假名记录的歌谣,因此严格来说内容也不完全是汉文。
另外其实古事记和日本书纪都是从神代开始叙事的,也就是说这俩的里面神话传说都占了大头(所以说这两本书都算是神道教经典),而且神武天皇等几个早期的天皇的相关内容也有相当大的神话传说色彩(比如说来个八咫乌给指路什么的),不过日本书纪相比于古事记的史料价值能更大一些,毕竟是一直记录到了持统天皇时期( ̄~ ̄)
回复

使用道具 举报

发表于 2023-1-2 23:41:13 | 显示全部楼层
这个原型我记得铃奈庵刚出的时候就说了啊。其实我看过维基百科后倒是挺有兴趣对这位,不过语言不通没法去真的了解思想。
我个人感觉酒鬼描述的小铃跟维基百科上面儿描述的这位是很不一样的。

点评

啊,真是头疼,不过大概结合我了解过的东方原作、二创以及一些非东方的作品来说,看了一下其实论点还蛮不错的。虽然说这本书描述的很多原著没有看过。。。  发表于 2023-1-6 22:30
如果想要了解本居宣长的思想的话……《物哀》或许是一个不错的选择,国内也有中译本,虽然我没有认真读过╮( •́ω•̀ )╭ 不过如果想详细了解还是得啃生肉,而且还不是现代日语生肉(   发表于 2023-1-3 23:17
回复

使用道具 举报

您需要登录后才可以回帖 登录 | 少女注册中

本版积分规则

合作与事务联系|无图版|手机版|小黑屋|喵玉殿

GMT+8, 2025-12-17 01:10

Powered by Discuz! X3.5

© 2001-2025 Discuz! Team.

快速回复 返回顶部 返回列表