设为首页收藏本站喵玉殿官方微博

 找回密码
 少女注册中
搜索
查看: 304|回复: 15

一点困扰,请大家发表一些观点

[复制链接]
发表于 2024-9-27 00:04:55 | 显示全部楼层 |阅读模式
本帖最后由 梦中的妖 于 2024-9-27 01:41 编辑

就在昨天我十分愤怒,恶心与屈辱让我的胃十分不适,放学回家后情绪爆发了直接失控……
目前我已经调节好了心态与情绪,不过因为经历的缘故我母亲不认为这是十分严重的事情,虽然最终她还是帮我请了假,但我感觉不太好评价此事所以在这里说出来想寻求一些大家的意见。
因为领导的到来我们班主任告诉了我们部分要求
1在校统一着装,上午穿秋季中山装,下午穿夏季短袖装
2所有学科教室打开,非上课学生禁止进入
3因为高三没有参加活动(表演),而作为观众我们也不合适,所以禁止大课间出教学楼
4一楼层厕所禁止使用
……
单选投票, 共有 20 人参与投票

投票已经结束

35.00% (7)
0.00% (0)
0.00% (0)
10.00% (2)
55.00% (11)
0.00% (0)
您所在的用户组没有投票权限
发表于 2024-9-27 07:09:01 | 显示全部楼层
对此,我只能说,你还是没见过更恶心的
或许可以试试举报,嗯,我们这倒是学校和教育局是串通好的
回复

使用道具 举报

发表于 2024-9-27 07:29:50 | 显示全部楼层
本帖最后由 定难军节度使 于 2024-9-27 07:46 编辑

我们高中来检查的时候一整天连班都不让出,憋得难受。
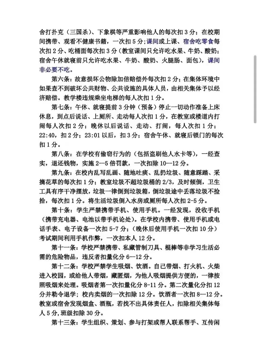
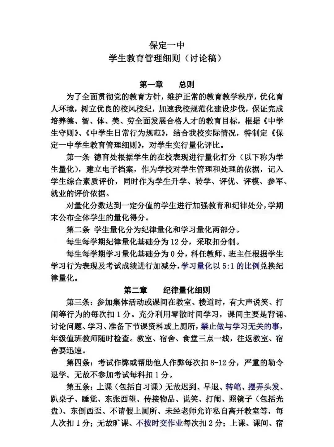
我只能说这个还算比较善良的了,比这个恶心的有的是啊,比如请欣赏一下秦律青春版: mmexport1727394208089.jpg
mmexport1727394211192.jpg
mmexport1727394213676.jpg
mmexport1727394215988.jpg

点评

闲死校领导累死计分员,闹麻了  发表于 2024-10-13 21:04
好严格,害!明明是一些很小的事情却要这样管。  发表于 2024-10-1 19:12
这个管理细则看着怪吓人的,划分得这么细,怕是很难完全落实下去吧  发表于 2024-9-27 11:15
回复

使用道具 举报

发表于 2024-9-27 11:21:25 | 显示全部楼层
作为一名高中毕业两年的大学生,对此的评价是不太人性化,但是在很多学校这又是很常见的一种现象,毕竟校领导只需要展现自己认为好的一方面,但是又相当不考虑实际情况,推出这种政策,估计不只是学生有不满,部分老师也会不满。但是面对这种只能权且忍耐了,再生气也只是伤自己身体。或者试试联名上书(×)

点评

上书没用,我们这里特殊只有一所高中……  发表于 2024-9-27 19:37
回复

使用道具 举报

发表于 2024-9-27 15:35:45 | 显示全部楼层
啊,只有我一个人选非正常..
回复

使用道具 举报

发表于 2024-9-27 17:24:11 | 显示全部楼层
上下午着装要求不同多少沾点逆天
回复

使用道具 举报

发表于 2024-9-27 22:05:26 | 显示全部楼层
定难军节度使 发表于 2024-9-27 07:29
我们高中来检查的时候一整天连班都不让出,憋得难受。
我只能说这个还算比较善良的了,比这个恶心的有的是 ...

小情侣在我们学校手挽手走路实在太常见
生日聚会不让举办是什么破规定……这边甚至老师帮学生庆祝生日的
越看越看不下去……反胃了……
回复

使用道具 举报

发表于 2024-9-27 22:08:12 | 显示全部楼层
形式主义的直观体现,我并不认为这对教书育人有任何正面的作用
只会让人感到恶心。
回复

使用道具 举报

发表于 2024-9-28 20:26:45 | 显示全部楼层
现在不正常已经绝地反超了正常!
回复

使用道具 举报

发表于 2024-9-30 20:28:23 | 显示全部楼层
定难军节度使 发表于 2024-9-27 07:29
我们高中来检查的时候一整天连班都不让出,憋得难受。
我只能说这个还算比较善良的了,比这个恶心的有的是 ...

好可怕,加拿大高中没有校规,因为什么校规都会侵犯到某个人种或群体的利益,所以只是按我们城市的约克教育局
回复

使用道具 举报

您需要登录后才可以回帖 登录 | 少女注册中

本版积分规则

合作与事务联系|无图版|手机版|小黑屋|喵玉殿

GMT+8, 2025-12-17 13:15

Powered by Discuz! X3.5

© 2001-2025 Discuz! Team.

快速回复 返回顶部 返回列表